2019年下半年,党中央决定在“不忘初心、牢记使命”主题教育中全面推行“第一议题”制度,即在各级党组织、各地各单位领导班子召开的会议中,都要把学习习近平总书记的最新讲话、最新文章、最近指示、最新要求等作为“第一议题”。
什么是“第一议题”制度
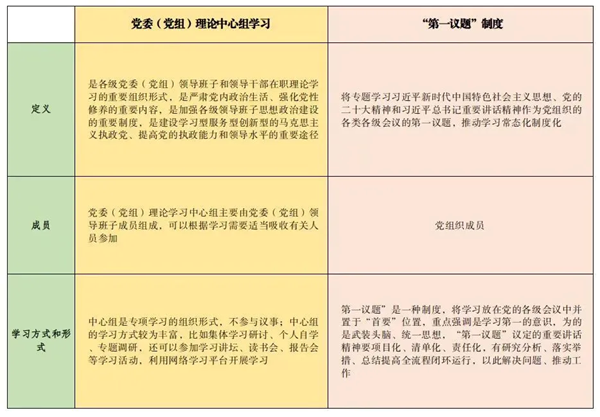
定义:“第一议题”制度,就是聚焦政治建设这个党的根本属性,各级党组织必须把学习习近平新时代中国特色社会主义思想和党的二十大精神、习近平总书记系列重要讲话精神等内容,作为党委会、理论学习中心组、支部大会、支委会、党小组会及其它党内重要会议的“第一议题”,第一时间组织传达学习。 要求:党委率先垂范,全面深入领会精神实质和实践要求,切实增强贯彻落实的责任感和使命感;广大干部党员加强教育培训,着力在学懂弄通做实上下功夫,推动学习贯彻不断深化、不断取得实效。 内涵:建立实施“第一议题”制度,是持续加强党的政治建设、提高政治站位和政治能力、强化党员干部思想淬炼的重要抓手,是切实发挥各级党组织的领导作用的重要手段。因此,学习习近平新时代中国特色社会主义思想是各级党组织班子会议“第一议题”,放在各项议程的第一项,作为最重要的学习内容抓实抓细抓好,这是对“第一议题”制度的正确理解! |
怎样落实“第一议题”制度
(一)推动“第一议题”制度化 对习近平新时代中国特色社会主义思想和党的二十大精神、习近平总书记重要讲话、指示批示精神等内容,第一时间组织传达学习,列为党委会、理论学习中心组、党组织“三会一课”和其它重要会议的“第一议题”,把学习融入日常、抓在经常。 (二)坚持“第一议题”常态化 紧扣学习重点内容认真制定学习计划,重点从习近平总书记发表的重要讲话、重要指示批示中研究确定学习内容,并结合上级重大决策部署,及时组织学习,确保制度执行常态化。组织学习指定必读书目,“读原著、学原文、悟原理”,有的放矢思考研究相关问题,秉轴持钧、以一持万,为开展工作找准“金钥匙”和“定盘星。” (三)做到“第一议题”规范化 重点从习近平总书记对本行业本领域相关的重要指示批示,习近平总书记公开发表的重要讲话,明确学习重点,全面学深学透。持续完善“第一议题”机制,形成学习研究、督办立项、建立台账、推进落实、督促检查、考核评估、整改提升的工作闭环,确保事事有着落、件件有回应。 (四)确保“第一议题”实效化 严格按照中央统一要求进行领学,深入领悟内涵、精准把握外延,把“第一议题”制度的贯彻落实与正在开展的工作相融合。强化落实政治自觉、思想自觉、行动自觉,结合实际研究制订贯彻落实措施。把落实“第一议题”机制与正在开展的工作融合起来,将习近平新时代中国特色社会主义思想转化为指导实践、推动工作的强大动力,奋力推动高质量发展。 |
党委(党组)理论学习中心组与“第一议题”制度的区别

“第一议题”制度内容
(一)总体要求 突出政治建设这个党的根本性建设,把学习习近平新时代中国特色社会主义思想和党的二十大精神、习近平总书记系列重要讲话精神等内容,作为党委会、党组会、理论学习中心组、支部大会、支委会、党小组会及其它党内重要会议的“第一议题”,作为广大党员干部教育培训的重中之重,着力在学懂弄通做实上下功夫,推动学习贯彻不断深化、不断取得实效。 (二)学习内容 “第一议题”内容主要是:习近平新时代中国特色社会主义思想和党的二十大精神,包括《习近平谈治国理政》第一卷和第二卷,《习近平新时代中国特色社会主义思想三十讲》、习近平总书记考察(各省)重要讲话精神、习近平总书记系列重要讲话和重要指示批示,习近平总书记最新发表的重要讲话精神和党的二十大报告,以及新颁布的党内各类党纪法规、条例和重大决策等内容。 (三)学习形式 “第一议题”以学习传达上级精神为主要形式,也可通过诵读原文原著、开展交流研讨、邀请专家解读、举办知识问答、观看专题片、进行案例分析等多种形式开展,学好用好“学习强国”学习平台。各级党组织要结合实际创新学习形式,确保听得懂、学得进、用得上。每次学习应提前将学习主题、内容和形式告知参会人员,提前做好准备,确保学习质量和效果。在“第一议题”的学习上既谈心得体会,又论落实思路,学思践悟、互相启发,不断融会贯通、真信笃行。同时,应在会议记录中及时规范记录“第一议题”学习主题、形式、参加人员和过程概况。 (四)工作要求 加强组织领导:要把“第一议题”制度作为学习贯彻习近平新时代中国特色社会主义思想和党的二十大精神的重要抓手,高度重视,认真落实,严格贯彻执行。要精心组织,迅速落实,坚持第一时间学习,及时跟进学习,迅速消化吸收,切实做到常学常新。要坚决防止搞形式、走过场,把“第一议题”制度落实情况纳入基层党建工作考核,并作为党组织书记抓基层党建述职评议考核的重要内容。 书记带头领学:要充分发挥党组织书记的第一责任人职责,由党组织书记带头领学,并对学习主题、内容、过程和效果负责。各级党组织书记要以身作则、率先垂范,学先一步、学深一层,深入领悟内涵、精准把握外延。要做好习近平新时代中国特色社会主义思想的领学传达、贯彻落实,坚持读原著、学原文、悟原理,确保党员干部全面领会其中的基本观点,深刻把握其中的精神实质。 紧密结合实际:要紧密结合实际,在做好规定动作和落实统一要求的基础上,积极探索贴合实际的学习方式方法。要聚焦各领域基层党建,围绕全区改革发展,切实在学习中发现问题、提出问题,研究问题、解决问题,做到边学边改,长期坚持,带动广大党员干部在工作生活中充分发挥党员先锋模范作用,以实际行动检验学习贯彻成效。 |
习近平总书记说:
领导干部学习,要正确把握学习的方向。忽视了马克思主义所指引的方向,学习就容易陷入盲目状态甚至误入歧途,就容易在错综复杂的形势中无所适从,就难以抵御各种错误思潮。 要以“知之者不如好之者,好之者不如乐之者”的态度对待学习,真正把学习作为一种追求、一种爱好、一种健康的生活方式,做到自觉学习、主动学习、终身学习,在好学乐学中实现“博学之,审问之,慎思之,明辨之,笃行之”。 学到的东西,不能停留在书本上,不能只装在脑袋里,而应该落实到行动上,做到知行合一、以知促行、以行求知,正所谓“知者行之始,行者知之成”。每一项事业,不论大小,都是靠脚踏实地、一点一滴干出来的。 学习需要沉下心来,贵在持之以恒,重在学懂弄通,不能心浮气躁、浅尝辄止、不求甚解。 |